
(原标题:跃跃御市:情况频出,新宝骏“无理由退车”该不该反思)
到今天为止,为期一个月的“30天无理由退车”活动现已曩昔近三分之二时刻,活动情况频出,顾客和言论的质疑之声此伏彼起。对此,新宝骏方面是不是应当引起满足的反思呢?究竟,关于企业来说,顾客的信赖是其安身商场的根基。不然,一家企业辛苦多年堆集的口碑也将毁于一旦,乃至被残酷无情的商场之间的竞赛所筛选。
上周末,正值3·15世界顾客权益日,新宝骏官方APP悄悄地给备受质疑的“30天无理由退车”方针作了“弥补”。重视此次活动的顾客,乃至还有部分经销商也对此大为不解。
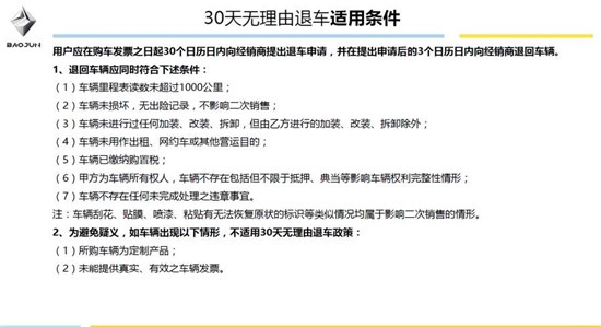
本月初,新宝骏高调推出了一个“30天无理由退车”方针,引发商场和业界的广泛质疑。令人为难的是,该方针所大力宣扬的“职业创始”,其实不过是对一年前一个失利营销事例的“模仿秀”罢了。早在上一年年头,宝沃轿车就曾高调地推出了“90天无理由退车”方针。后来,该方针由于实操性不强、难以落地等原因此不了了之,也成为业界的一个笑柄。
关于别家企业的营销事例及其失利经验,新宝骏或许真的没有重视到,自顾自地推出了自己“创始的‘30天无理由退车’”方针。随后,在经济日报-我国经济网记者的采访中,顾客和法令人士对该方针的合法性提出了质疑,很多媒体也做了相关报导。面临质疑,新宝骏本应该及时改正,并将纠正后的条款内容从头清晰地奉告顾客。但是,新宝骏非但没有向顾客作出揭露解说,反而紧迫且悄悄地添加了所谓的“特别提示”。
“新宝骏此前的做法现已好像儿戏,现在又匆促地‘打补丁’,妄图以此来欲盖弥彰。这让我们不得不怀疑该营销方针在推出前是否通过证明,前期是否有相关缜密的布置?乃至其实在的动机究竟是什么”?有承受媒体采访的业界人士感叹道:“莫非新宝骏真的认为这样的处理方法就能蒙混过关?”
事实上,新宝骏添加的所谓“特别提示”,不只没有让其脱节虚伪广告的嫌疑,并且还引来更多的质疑。北京中细致柔软律师事务所高档合伙人黄莉凌律师指出,“特别提示”中清晰表明不予退回“服务费”,其收费根据和收费主体均不清晰。明显,关于本身涉嫌违法的行为,“新宝骏非但不思悔改,反而用更为低劣、更为初级的手法来弥补”,有业界专家在承受经济日报-我国经济网记者正常采访时直言,“这种缺少法令常识的行动,真不应该是一家正规企业之所为”。
“30天无理由退车”涉嫌虚伪营销,经销商关于该方针也颇有微词。记者在咨询全国多地新宝骏经销商后发现,它们关于该方针的回复或反响无所适从,有的乃至两面三刀。“虽然经销商的做法归于单个行为,但主机厂必定存在监管不力的问题”,上述专家剖析指出,“新宝骏品牌向顾客许诺的服务,其经销商既没有一致的解说,也没能整齐划一地遵照执行,并且还有意无意地在轿车消费中‘挖圈套’,乃至对顾客冷言冷语,从某些特定的程度上阐明企业的途径管理制度和管理能力存在问题”。
近年来,新宝骏乃至上汽通用五菱一向着重“立异数字化营销方法”,但实际的作用并不能令人满意。多个方面数据显现,2019年,上汽通用五菱的销量为1660007辆,同比下滑19.42%;其间,宝骏品牌的销量为604026辆,同比下滑30.66%。两个数据都领跌于大市。对此,有营销专家直言,“莫非新宝骏和企业本身真的不应该做一个体系的反思吗”?
到今天为止,为期一个月的“30天无理由退车”活动现已曩昔近三分之二时刻,活动情况频出,顾客和言论的质疑之声此伏彼起。对此,新宝骏方面是不是应当引起满足的反思呢?究竟,关于企业来说,顾客的信赖是其安身商场的根基。不然,一家企业辛苦多年堆集的口碑也将毁于一旦,乃至被残酷无情的商场之间的竞赛所筛选。










